速看!十堰城区物业服务收费本月起执行新规

时间:2021-09-24 18:58 来源:十堰发改委
  • 微信
  • QQ空间
  • 微博
  • QQ好友

为进一步规范物业服务收费行为,维护业主和物业服务主体合法权益,日前,市发改委、市住建局联合发布规范十堰城区物业服务收费管理有关事项的通知。

8e4a0858c3a47b26e83a7e6655a7d016

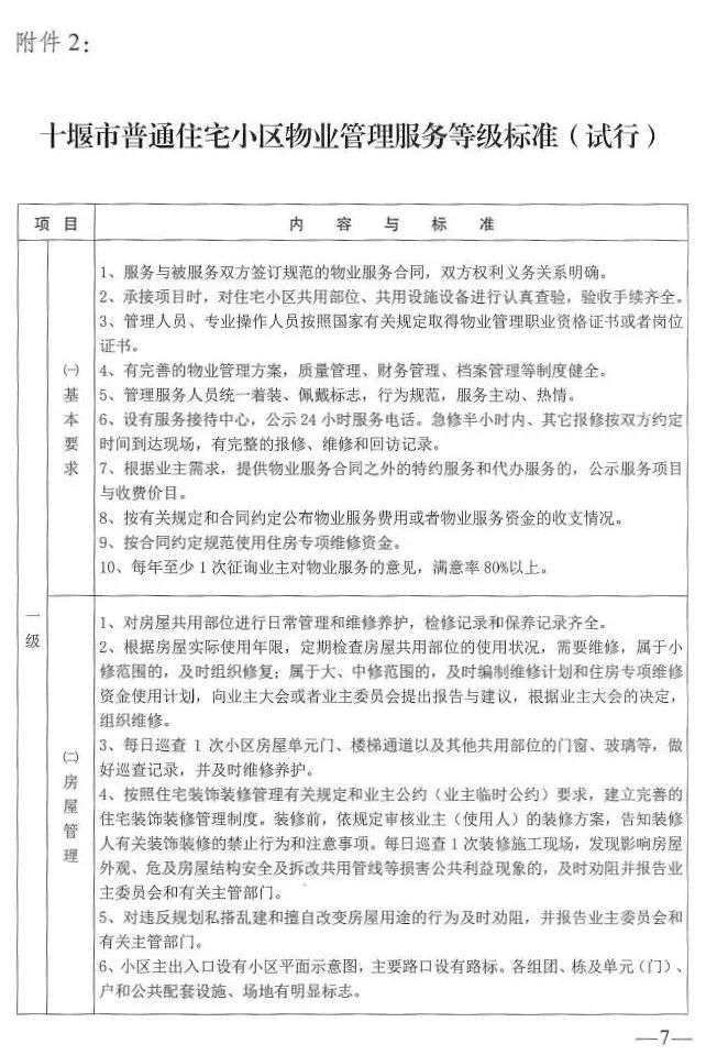
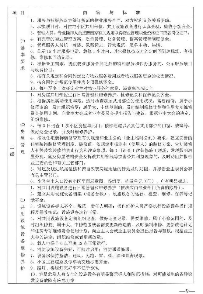
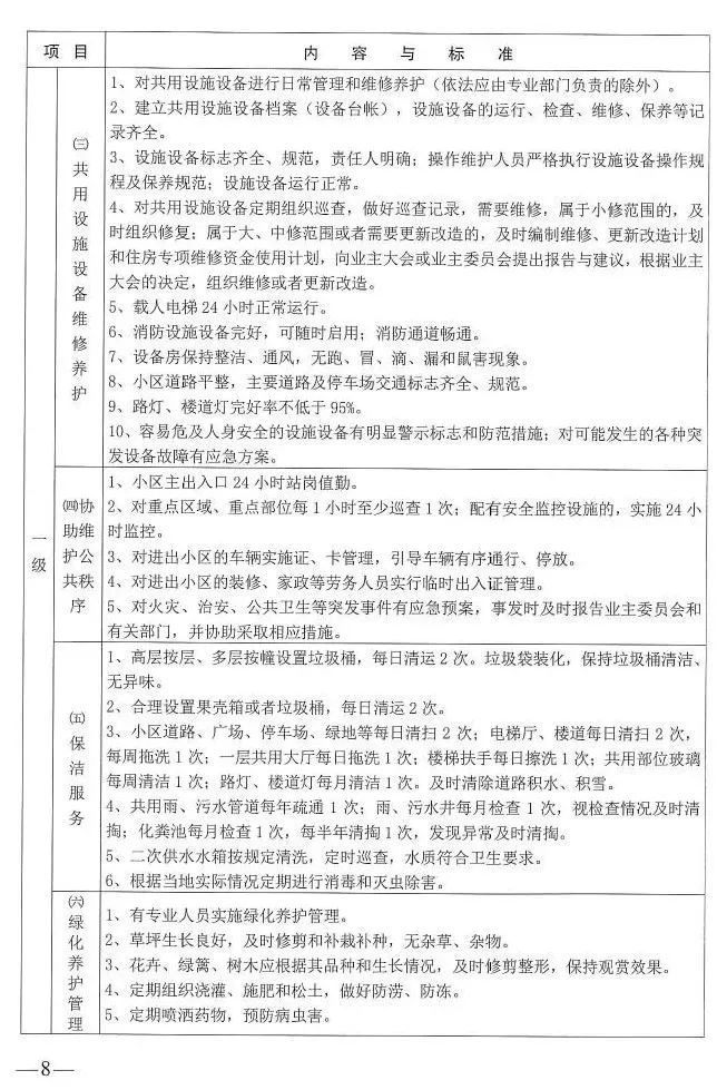
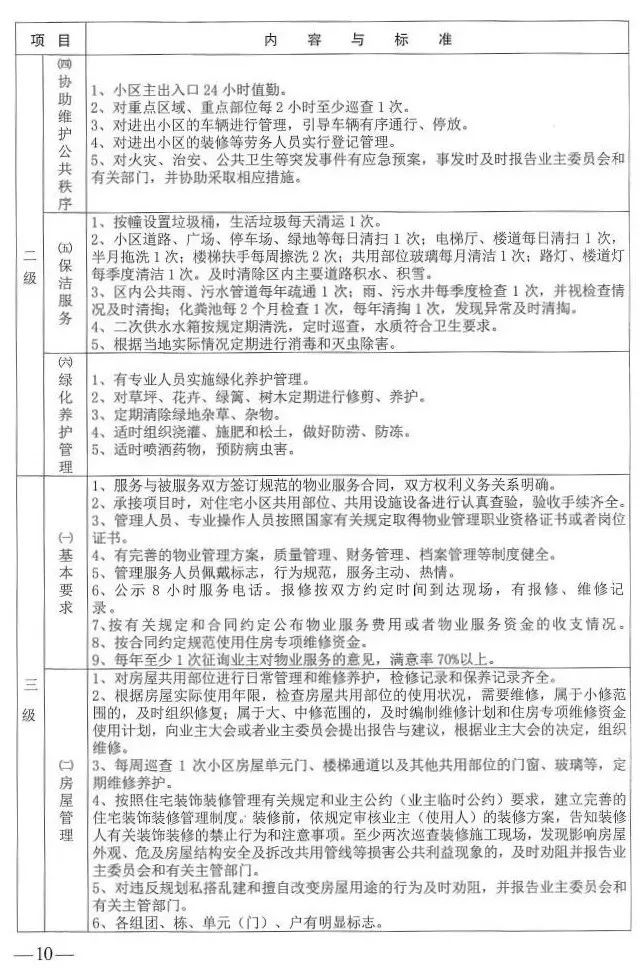
通知规范了住宅前期物业服务收费标准,普通住宅小区物业管理服务标准,车位(库)服务费等物业服务标准,具体内容如下:

关于规范十堰城区物业服务收费管理有关事项的通知

一、住宅前期物业服务收费实行政府定价管理,收费标准实行分等级定价,住宅前期物业服务收费标准实行动态调整。具体收费标准及服务标准分别详见“附件1”和“附件2” 。

建设单位应当依法公开选聘前期物业服务主体,在政府制定的收费标准范围内与之约定具体收费标准,签订前期物业服务合同,并向价格主管部门报送合同约定的物业服务等级和收费标准等资料。

二、已依法成立业主大会的住宅小区,其物业服务收费不作为前期物业实行政府定价管理,物业服务收费由业主大会和物业服务主体按照公平、公正原则,就物业服务内容、服务标准、收费标准等进行约定。

三 、房屋交付后空置在一年(含)内的,业主可按70%的比例支付物业服务费;空置超过一年的,业主应全额支付物业服务费。

四、物业服务收费以建筑面积为计价单位,按月计费。业主或物业使用人应以合同约定,按时支付物业服务费。建设单位将不符合交付条件的新建物业交付给买受人的,应当承担相应的责任,并承担前期物业服务费。

五、住宅小区物业管理区域内停车服务收费不属政府定价范围。建设单位应当按照建设项目规划设计条件和配建标准建设停车库(位),优先满足业主停车需求。商品房销售前,应当制定车库(位)租售方案,明确车库(位)的权属及数量、租赁价格、销售价格、价格有效期等,并按规定报房产主管部门备案。

建设单位应当在销售场所醒目位置公示已备案的车库(位)租售方案,不得以不公平的高价租售或者与商品住房等捆绑租售车库(位)。

物业管理区域内占用业主共有道路或者场地用于停放机动车辆的车位,属于全体业主共有,可以收取停车费,其管理、使用、收费等具体事项由业主大会决定,建设单位、物业服务主体等不得销售或者变相销售。

对业主拥有产权或使用权的车位(库),由物业服务主体托管提供管理服务的,可收取车位(库)服务费,其收费标准由双方协商约定,最高不得超过45元/月·车位。

对进入住宅和非住宅物业管理区域内的下列情形车辆,应当免收停车费:

1.执行任务的军车、警车、消防车、救护车、救灾抢险车、邮(快)递车、环卫车、市政设施维护维修车、殡葬车;

2.法律、法规规定应当予以免费的车辆,如残疾人驾驶的专用代步车辆等;

3.临时停车不超过30分钟的车辆;

4.为业主或物业使用人提供搬家、配送货物服务的车辆;

5.当地人民政府批准免费的其他车辆。

六、利用业主共用部位、共用设施设备经营所得收益属于全体业主共有,由业主大会决定其使用方式和用途。物业服务费收入和支出情况,业主共用部位、共用设施设备经营所得收益及支出情况,应当每半年公示一次,并适时审计,接受业主监督。

七、对房屋进行装修实行装修保证金管理的,其保证金标准、退还时间和相关责任等由物业服务主体与业主协商约定;购房合同有约定的,从其约定。

装修产生的建筑垃圾,业主或物业使用人委托物业服务主体清运的,清运费用由双方协商约定。省级以上人民政府另有规定的,从其规定。

住宅区实行出入证(卡)管理的,建设单位应当为业主免费配置出入证(卡),每户人员出入证(卡)不少于3张,车辆识别卡每车一张。业主因遗失、损坏需补办的,物业服务主体可按公示标准收取制卡成本费。

为业主或物业使用人提供装(维)修安装等临时性服务的外来人员、车辆,物业服务主体等不得收取任何费用确因实行出入证(卡)管理的需要,可以按公示标准收取押金,并在退证(卡)时全额退还。

八、物业管理区域内的供水、供电、供气、供热、通信、有线电视、宽带数据传输等专业经营单位,应当向终端用户收取有关费用。严格执行湖北省《关于印发清理规范城镇供水供电供气供暖行业收费促进行业高质量发展意见的通知》(鄂发改价管〔2021 〕88 号)规定。对暂未直抄到户的,任何单位或个人不得在水电气暖费用中加收其他费用。

九、物业服务主体不得以业主或物业使用人拖欠物业服务费、不接受管理为由,减少服务内容,降低服务质量,中断或者以限时限量等方式变相中断供水、供电、供气、供热,以及实施损害业主或物业使用人合法权益的其他行为。

十、物业服务主体应自觉规范物业服务收费行为,按照物业服务标准和规范以及承诺的服务项目和内容,实行明码标价,为业主提供质价相符的服务。物业服务主体违反价格法律、法规规定的,市场监管部门依法予以处罚。

十 一 、本通知自2021年9月1日起执行。原市物价局房地产管理局《关于规范十堰城区物业服务收费管理有关问题的通知》(十价工服〔2018 〕85号)同时废止 。

b61a2e724ef8a37c698cf09001c2c1f1

q1

q2

q3

q4

q5

q6

q7

编辑:李晓静

标题:
网址:
错误内容:
姓名:
电话:
 
新闻热线:
投稿邮箱:
网络新闻部: